Lentera Post – Di era digital yang semakin maju, pelaku usaha mikro, kecil, dan menengah (UMKM) dituntut untuk beradaptasi dengan teknologi dan manajemen modern agar mampu bersaing di pasar yang kompetitif. Salah satu UMKM yang berhasil menjalani transformasi ini adalah Moms Nastar, usaha kue kering rumahan di Desa Kumendung, Kecamatan Muncar, Banyuwangi. Transformasi Moms Nastar menjadi studi kasus menarik dalam mengimplementasikan strategi inovasi produk, branding, digital marketing, penguatan SDM, dan manajemen keuangan melalui pendampingan kewirausahaan.
Mahasiswa Bima Ramadhani dari Program Magister Manajemen Universitas Negeri Malang melaksanakan program pendampingan ini, dibimbing oleh Prof. Dr. Agung Winarno, M.M., dan Dr. Agus Hermawan, GradDipMgt., M.Si., M.Bus., yang memberikan arahan strategis serta masukan teknis selama proses pendampingan.
Tantangan yang Menginspirasi Perubahan
Awalnya, Moms Nastar menghadapi kendala klasik UMKM: produk tunggal, branding dan legalitas usaha belum lengkap, pemasaran digital belum dimanfaatkan, serta seluruh proses produksi dan distribusi dikerjakan sendiri oleh pemilik. Produk yang berkualitas tidak otomatis menarik pelanggan baru tanpa strategi yang tepat.

Gambar 1 Observasi & Wawancara Pendampingan Awal (Sumber: Dokumentasi Penulis, 2025)
Strategi Kunci Transformasi Moms Nastar
1. Inovasi Produk
Pendampingan memfokuskan pada diversifikasi produk. Moms Nastar kini memiliki lima varian baru: nastar bentuk kerang dan jagung, serta kastengel, choco chip, dan lidah kucing. Inovasi ini meningkatkan daya tarik pelanggan baru.

Gambar 2 Nastar Bentuk Kerang (Sumber: Dokumentasi Penulis, 2025)

Gambar 3 Nastar Bentuk Jagung (Sumber: Dokumentasi Penulis, 2025)

Gambar 4 Kastengel (Sumber: Dokumentasi Penulis, 2025)

Gambar 5 Choco Chip (Sumber: Dokumentasi Penulis, 2025)

Gambar 6 Lidah Kucing (Sumber: Dokumentasi Penulis, 2025)
2. Branding dan Legalitas Usaha
Moms Nastar dibantu membuat identitas visual lengkap, mulai dari logo, nama merek, hingga kemasan yang menarik. Legalitas usaha berupa Nomor Induk Berusaha (NIB) juga berhasil diterbitkan, meningkatkan kredibilitas di mata pelanggan.

Gambar 7 Logo Dan Identitas Visual Moms Nastar (Sumber: Diolah Penulis, 2025)
3. Penguasaan Digital Marketing
Pendampingan membantu pemilik Moms Nastar mengoptimalkan media sosial: Instagram, TikTok, WhatsApp Business, dan Google Maps. Strategi ini memperluas jangkauan pasar dari yang awalnya hanya melalui rekomendasi mulut ke mulut menjadi pemasaran digital yang kompetitif.

Gambar 8 Akun Instagram Moms Nastar (Sumber: Dokumentasi Penulis, 2025)

Gambar 9 Akun Tiktok Moms Nastar (Sumber: Dokumentasi Penulis, 2025)

Gambar 10 Akun Facebook Moms Nastar (Sumber: Dokumentasi Penulis, 2025)

Gambar 11 Whatsapp Business & Katalog Produk (Sumber: Dokumentasi Penulis, 2025)

Gambar 12 Google Maps Moms Nastar (Sumber: Dokumentasi Penulis, 2025)
4. Penguatan SDM dan Operasional
Untuk efisiensi, Moms Nastar merekrut tenaga bantu musiman. Hal ini membantu proses pembelian bahan baku dan pengiriman produk, serta meningkatkan kapasitas produksi tanpa menurunkan kualitas layanan.

Gambar 13 Perekrutan Tenaga Bantu (Sumber: Dokumentasi Penulis, 2025)
5. Penerapan Manajemen Keuangan Sederhana
Pemilik mulai menerapkan pencatatan keuangan manual yang memisahkan dana Penulis dan usaha. Dengan sistem ini, pengendalian biaya dan pengukuran kinerja usaha lebih akurat dan terstruktur.

Gambar 14 Pencatatan Keuangan Sederhana (Sumber: Dokumentasi Penulis, 2025)
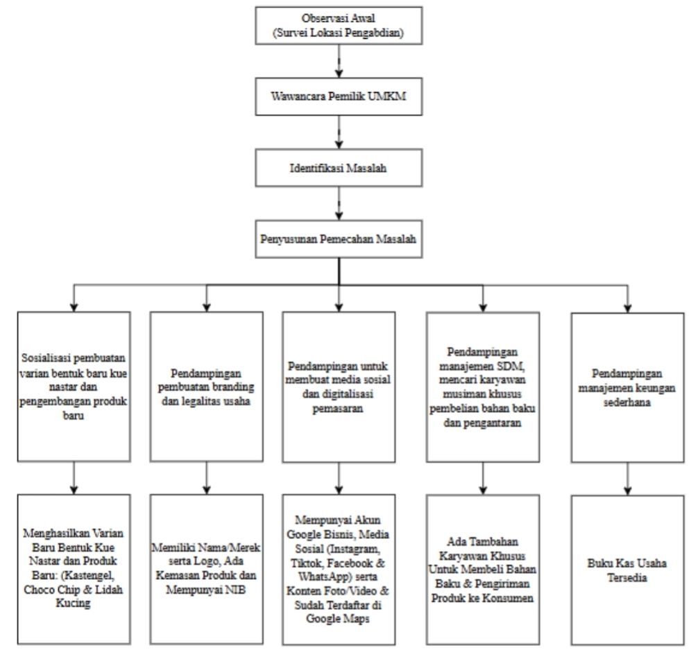
Hasil yang Menginspirasi
Pendampingan UMKM Moms Nastar di Banyuwangi membuktikan bahwa kolaborasi antara akademisi dan pelaku usaha dapat menghasilkan perubahan nyata pada kapasitas bisnis, baik dari sisi produk, pemasaran, manajemen SDM, maupun keuangan. Proses pendampingan dilakukan dengan pendekatan kualitatif partisipatif, di mana pemilik usaha dilibatkan langsung dalam setiap tahap kegiatan. Mulai dari observasi dan wawancara mendalam untuk memahami kondisi usaha, identifikasi masalah di lima aspek utama, hingga penyusunan dan implementasi rencana pendampingan secara bertahap, semua dilakukan dengan tujuan agar solusi yang diterapkan sesuai kebutuhan nyata usaha.

Gambar 15 Diagram Alur Kegiatan Pendampingan (Sumber: Diolah Penulis, 2025)
Hasil Transformasi
Pendampingan multi-aspek membawa perubahan signifikan bagi Moms Nastar:
• Diversifikasi Produk & Penjualan: Produk lebih variatif menarik pelanggan baru.
• Branding yang Profesional: Identitas usaha lebih terpercaya di mata konsumen.
• Digital Marketing: Jangkauan pasar lebih luas, meningkatkan interaksi dan visibilitas.
• SDM dan Operasional: Proses produksi lebih efisien.
• Keuangan: Pengukuran kinerja dan pengendalian biaya lebih rapi.
Kisah sukses Moms Nastar menunjukkan bahwa transformasi multi-aspek bukan sekadar pilihan, melainkan kebutuhan bagi UMKM untuk meningkatkan daya saing dan bertahan di era digital. Perubahan ini memerlukan komitmen, kerja keras, dan dedikasi dari pemilik usaha. Konsistensi dalam mengembangkan inovasi produk, membangun branding profesional, memanfaatkan pemasaran digital, meningkatkan kapasitas SDM, serta menerapkan manajemen keuangan sederhana menjadi tantangan utama. Namun, melalui pendampingan yang tepat, semua hambatan tersebut dapat diatasi, menghasilkan usaha yang lebih siap bersaing, efisien, dan berkelanjutan.
Menatap Masa Depan
Transformasi Moms Nastar membuktikan bahwa UMKM bisa berkembang signifikan ketika diberikan pendampingan yang tepat, fokus pada inovasi, manajemen, dan teknologi. Strategi selanjutnya termasuk pengembangan e-commerce, diversifikasi produk lebih luas, dan literasi manajemen lanjutan untuk menjaga daya saing di era digital.
Kisah Moms Nastar menginspirasi UMKM lain untuk berani berinovasi dan memanfaatkan teknologi sebagai mitra strategis dalam membangun bisnis yang lebih profesional, berkelanjutan, dan relevan di era digital.

Gambar 16 Akhir Pendampingan (Sumber: Dokumentasi Penulis, 2025).





